(原标题:台湾花莲县海域发生7.3级地震,多家上市公司回应影响)
据中国地震台网正式测定:4月3日7时58分,在台湾花莲县海域(北纬23.81度,东经121.74度)发生7.3级地震,震源深度12公里。
另据新华社报道,台湾地区气象部门测定,3日7时58分发生7.2级地震,地震深度15.5公里,震中位于花莲县政府南南东方25公里(位于台湾东部海域),最大震度花莲县6级,宜兰县、苗栗县、台中市、彰化县、新竹县、南投县、桃园市、新北市、台北市5级,台东县、嘉义县、云林县、高雄市、嘉义市、新竹市、台南市、基隆市、屏东县4级。
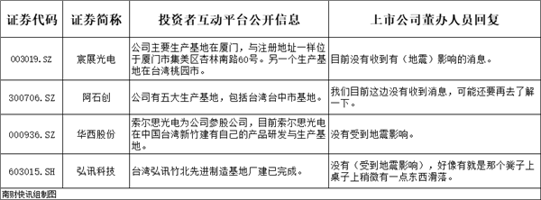
南财快讯记者以投资者身份采访多家A股上市公司,询问此次地震对其在台湾生产基地的影响。
宸展光电(003019.SZ)董办人员表示,目前没有收到有影响的消息。
阿石创(300706.SZ)董办人员表示,我们目前这边没有收到消息,可能还要再去了解一下。
华西股份(000936.SZ)董办人员表示,索尔思光电没有(受到地震影响)。
弘讯科技(603015.SH)董办人员表示,没有(受到影响),好像有就是那个凳子上桌子上稍微有一点东西滑落。





